来源 商业人物

当下的互联网上流行一种新型赌咒发誓:“如果我吹牛,就让我胖三十斤!”
不知你看到这句话观感如何?反正我会浑身一哆嗦——变胖诅咒对当代都市人来说,那可是不亚于天打雷劈的重誓。而如果逻辑调转一下,有人因为鼓吹自己瘦了三十斤,一天便赚了7个亿,你是不是同样会觉得不可思议?
如此神奇的事情,就在A股市场上真实的上演了。上周四(10月12日),一家叫博瑞医药(维权)(688166.sh)的上市公司召开了一场电话会议,会议中公司董事长袁建栋讲述了自己的减肥经历,他表示,因为打了2个月公司生产的减肥注射液,体重从91公斤降到了76公斤。
至于会议内容是咋流传到市场上的,咱也不得而知。可以知道的是,10月13日博瑞医药的股价就来个一飞冲天,开盘仅8分钟便强势涨停,涨幅20%,市值一日暴增26亿元。根据公开资料,袁建栋持有公司26.87%的股份,照此计算,他的个人财富增长将近7亿元。
问题是,根据博瑞医药的公开资料,袁建栋口中的这款产品尚处临床试验阶段,并未生产上市。另外公司称,该药品研发周期长、研发投入大,各项临床研究的入组及研究方案实施等受到多种不确定因素影响,临床研究存在结果不及预期甚至临床研究失败的风险。
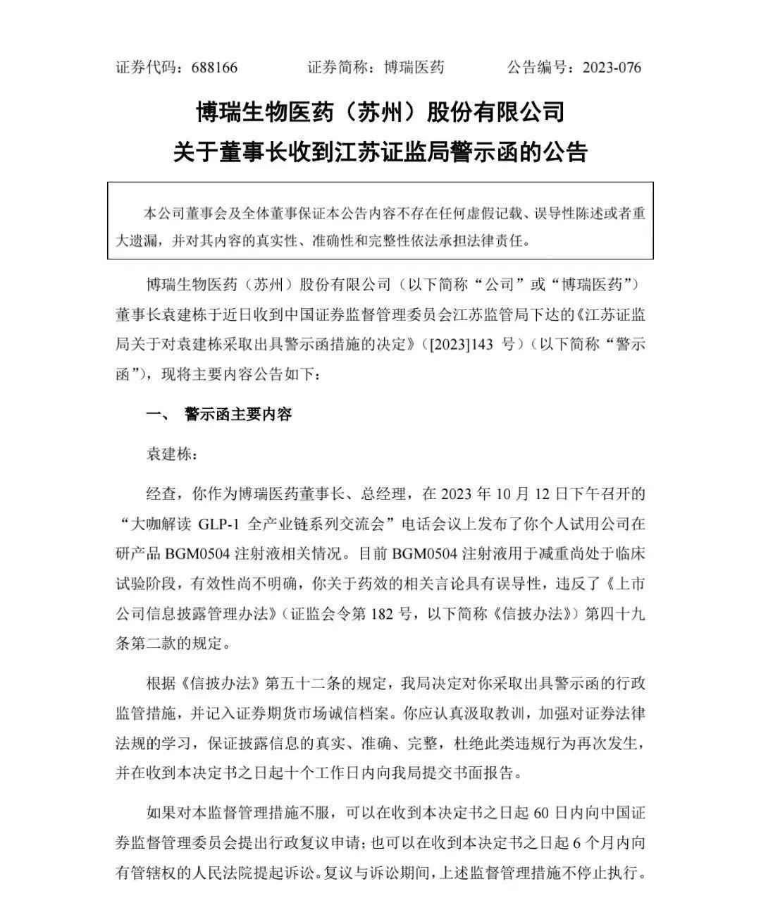
这并没有扑灭投资者们的热情,后续几天,博瑞医药的股价都在持续上涨。直到10月17日晚间,这场貌似蹭热点式的炒作才迎来了终局——袁建栋因为误导性言论,收到了证监会的一纸警示函。

虽然被警示了,但这波减肥药概念的红利,博瑞医药确确实实已经吃到了。数据显示从9月8日至10月17日短短一个多月的时间内,博瑞医药股价累计上涨近140%。

众所周知,因健康焦虑以及全球首富马斯克的亲自站台,减肥药可谓是今年除AI外最热的资本新风口。从全球市场来看,赚的最盆满钵满的莫过于医药巨头诺和诺德与礼来。
诺和诺德和礼来的减肥药,原本均为一种用于糖尿病治疗的GLP-1双靶点治疗药物,后来被发现有显著的减肥效果而全球爆火。诺和诺德旗下的产品叫做司美格鲁肽,礼来的产品叫替尔帕肽。财报显示,今年上半年司美格鲁肽为诺和诺德贡献了高达92.15亿美元的营收,替尔帕肽则共销售了15.5亿美金。几乎成为了这两家医药巨头的支柱产品,为其股价暴涨助力良多。
之后,这股减肥药概念暴涨的潮流,从美股吹到了A股。如,搭上这一概念的常山药业(维权)在今年9月-10月期间股价就涨了3倍,瀚宇药业股价也被爆炒到翻倍,因为利拉鲁肽三期临床试验的双鹭药业股价同样翻倍。
有热点,就有蹭热点的。最近,关于减肥药热点的炒作,乱象丛生:10月11日—16日连续四个涨停板的百花医药(维权),就因为强蹭GLP-1类减肥药热点而收到上交所监管工作函;康惠制药(维权)也因为类似问题收到监管函。目前这两家公司都发出了道歉声明,其中康惠制药更是直接发布“打脸”澄清说明称,“公司目前没有其他减肥类药物的生产及销售”。
只能说,这年头碰瓷的真多,投资者真是防不胜防。
再说回博瑞医药的董事长袁建栋。博瑞医药成立于2001年,由袁建栋创立,主要为国外的仿制药企业生产原料药。现有产品主要覆盖抗病毒、抗真菌、免疫抑制、呼吸系统以及抗肿瘤等治疗领域。袁建栋口中的减肥药BGM0504注射液,也属GLP-1类产品,据说是一款自主研发的药物,对标礼来旗下的减肥药替尔泊肽。
官网资料显示,袁建栋应属于高学历创业者,其1992年毕业于北京大学化学系,1998年于美国纽约州立大学博士毕业。1998年至2001年任美国EnzoBiochemInc.公司高级研究员。
不过这位高学历人才,似乎也是一位“骚操作”的高手。甚至,博瑞医药这家公司在公众领域里的名气,都与这位董事长的一些个人事迹息息相关。
最有趣的一个例子是,2019年10月份,博瑞医药在科创板申请上市。但在上市之际,袁建栋却因为在过去三年花了3200多万用于锦鲤鱼的购买和养殖,而被上交所质疑资金存在流向问题。
为此,保荐机构民生证券工作人员专门跑到其在苏州旺山的养殖池,清点后发现袁建栋共拥有成形锦鲤212条。民生证券认为,袁建栋所养的名贵锦鲤拍卖价格可达千万以上,其中所养殖的大正三色可以参照锦鲤“S传说”(日本的拍卖会上,锦鲤“S传说”拍卖成交价约为2亿日元,约合人民币1230万元)。另外,袁建栋还拥有3条曾获得全日本总和锦鲤品评会80部优胜的锦鲤,每条市场价值号称超过300万元。

一条鱼的价格超过一辆宾利车!一时之间,这位酷爱养鱼的董事长名噪一时。据最新报道,今年的2023全日本锦鲤大赛上,袁建栋还凭借一条松月大正锦鲤,荣获了全场总合冠军。
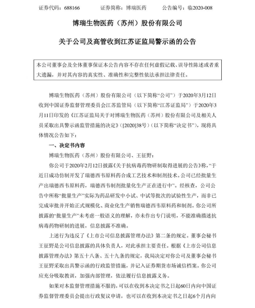
新冠疫情期间,博瑞医药也曾大出过一次风头。2020年2月12日,博瑞医药披露《关于抗病毒药物研制取得进展的公告》称,公司已经批量生产出瑞德西韦原料药,瑞德西韦制剂批量化生产正在进行中。时任董秘王征野在接受媒体采访时称,公司研发生产的瑞德西韦原料药和制剂,肯定不是实验室的那种样品,而是可以批量生产的。
受此消息影响,2020年月12日、13日,博瑞医药股价连续两日涨停,14日上涨10.17%,三天大涨58.65%。
然而,真实情况却是,博瑞医药声称的“批量生产”,实际为药品研发中小试、中试等批次的试验性生产。公司尚未取得药监部门批准,也未取得专利权人授权,不具备进行药物商业化批量生产的应有资质。一个月后,博瑞医药及其高管因信披违规收到江苏证监局警示函。

经营业绩方面,博瑞医药在去年以及今年上半年的成绩,都不算理想。去年全年公司总营收10.17亿元,净利润2.40亿元,同比均出现下降。今年上半年,公司营业收入为5.87亿元,净利润同比下降2.29%至1.09亿元。
财报显示,近期博瑞医药核心的医药外包也受到客户订单需求而导致业绩下降,抗真菌类产品便由于研发订单阶段性需求变动及客户库存调整,收入较去年同期减少37.23%;免疫抑制类产品同样受客户开发需求变化影响,收入较去年同期减少20.55%。
开发GLP-1类药物,可能也正是公司寻找业绩增长点的新方向。不过从袁建栋的表现来看,方式属实过急了一些。
值得注意的是,博瑞医药主要股东是董事长袁建栋、袁建栋的母亲钟伟芳、苏州博瑞鑫稳管理咨询合伙企业。博瑞医药2019年11月8日登陆A股市场,上市满三年后,袁建栋的母亲钟伟芳及其一致行动人博瑞鑫稳就开始陆续减持,至今减持涉及金额达到5.02亿元。
这一次,通过炒作减肥药,博瑞医药在股价上取得了有目共睹的成果。而如果再出现大股东减持的新闻,那就令人深思了。
